必威西汉姆联官网首页
学校主页
OAS办公网
财务系统入口
管理入口
English
旧版入口
首页
必威概况
学院简介
历史沿革
现任领导
组织机构
师资队伍
师资概况
空中交通系
交通运输系
民航工程系
土木与机场工程系
人才培养
本科生培养
研究生培养
学生工作
在职学历教育
行业培训
betway
科研概况
重点实验室
科研成果
学术交流
安全管理
国资管理
质量管理
国际合作
国合概况
中外合作办学
工作动态
实用链接
党群工作
学院党委委员
学院工会委员
工作动态
学习园地
工作文件
办事指南
党建工作
宣传工作
人事工作
行政工作
教学工作
科研工作
国际合作
国资安全
下载专区
必威概况
学院简介
历史沿革
现任领导
组织机构
学院系所
学院机关
师资队伍
师资概况
师资介绍
高层次人才
兼职教授/行业教授
空中交通系
正高
副高
中级
专职科研岗
交通运输系
正高
副高
中级
专职科研岗
民航工程系
正高
副高
中级
专职科研岗
土木与机场工程系
正高
副高
中级
专职科研岗
人才培养
本科生培养
专业介绍
教学动态
相关文档下载
研究生培养
招生信息
教学动态
教学成果
学生工作
队伍建设
学工动态
学生风采
在职学历教育
行业培训
betway
科研概况
重点实验室
科研成果
学术交流
安全管理
国资管理
质量管理
国际合作
国合概况
中外合作办学
工作动态
联合实验室
新闻动态
通知公告
外国师资介绍
实用链接
党群工作
学院党委委员
学院工会委员
工作动态
学习园地
工作文件
制度流程
会议纪要
学院发文
办事指南
党建工作
宣传工作
人事工作
行政工作
教学工作
本科生教学
研究生教学
科研工作
国际合作
国资安全
下载专区
办事指南
党建工作
宣传工作
人事工作
行政工作
教学工作
科研工作
国际合作
国资安全
当前位置:
首页
办事指南
行政工作
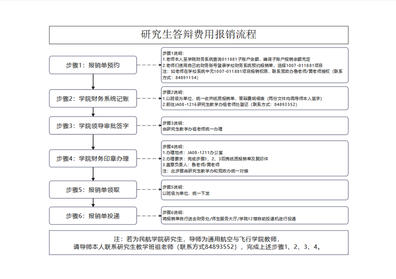
研究生答辩费用报销流程
时间:2025-09-29
来源:必威西汉姆联
点击:
240
分享: